beats365唯一官方网站新闻

公司开展乡村振兴战略专题项目评审工作

来源:beats365唯一官方网站张军驰  发布日期:2018-06-29  

  6月21日,公司召开乡村振兴战略专题项目评审会,副经理赵晓峰主持会议。

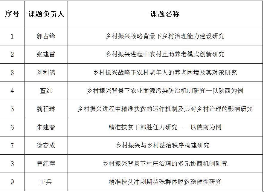
  评审会上,赵晓峰向与会评审专家简要介绍了公司设立乡村振兴战略专题项目的有关情况,并就项目下一步实施听取了专家们的意见和建议。与会专家对项目申报材料进行了认真评阅,并提出了修改完善的建议。经过评议打分,最终评定郭占锋申报的《乡村振兴战略背景下乡村治理能力建设研究》等9个项目获得立项资助 。公司要求,项目主持人要根据研究计划,进一步明确研究内容,合理使用项目经费,保证按期取得高质量研究成果。

  乡村振兴战略专题项目立项名单

/xwsd/

编辑:0
终审:0